部门首页
教务动态
通知公告
机构职能
处领导
综合科
教务科
考务科
实践教学科
学籍科
师资培养科
政策法规
规章制度
办事指南
工作流程
常用下载
学生常用下载
教师常用下载
您当前所在的位置:
部门首页
->
规章制度
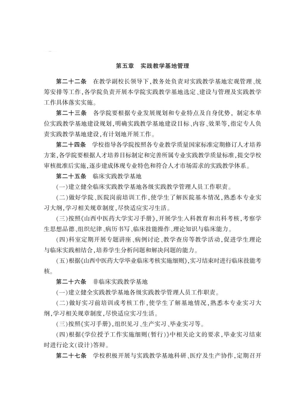
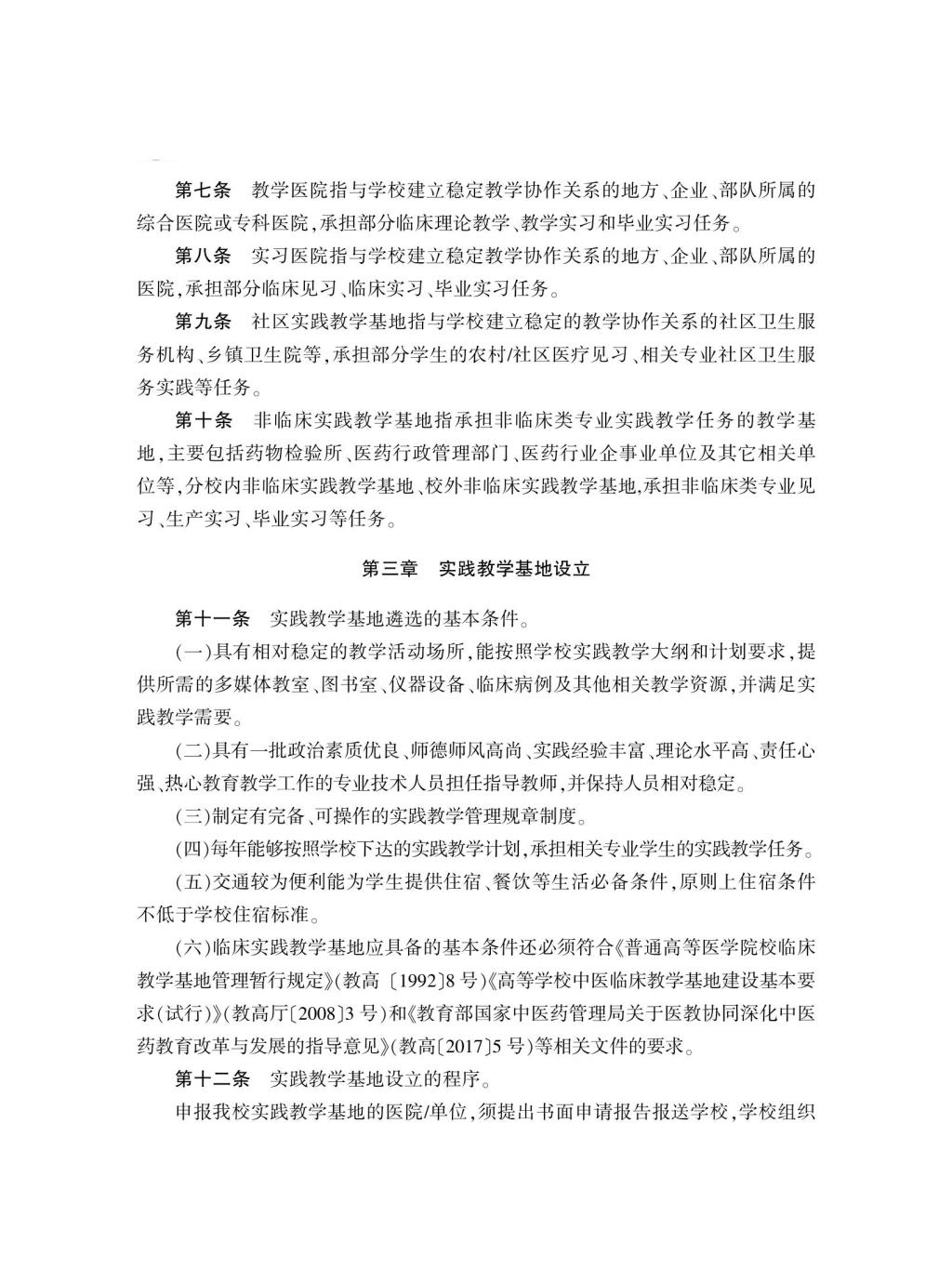
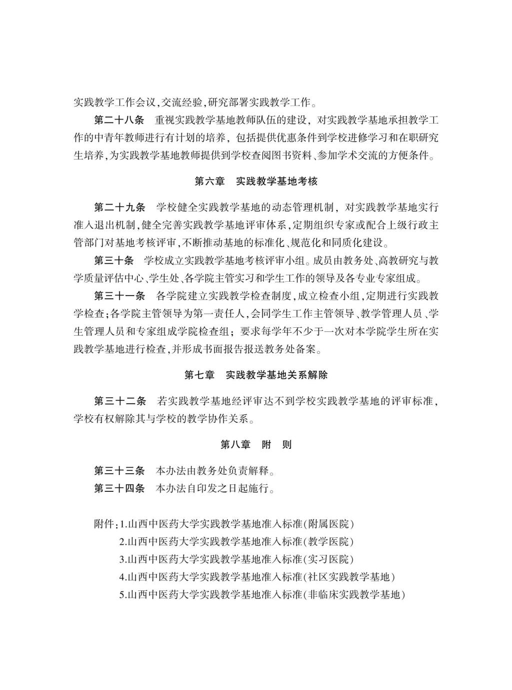
-> 正文
山西中医药大学实践教学基地管理办法
发布日期:2025-09-12 来源: 点击量:
上一条:
山西中医药大学实践教学基地评价考核办法(试行)
下一条:
山西中医药大学实验学生守则
map