部门首页
教务动态
通知公告
机构职能
处领导
综合科
教务科
考务科
实践教学科
学籍科
师资培养科
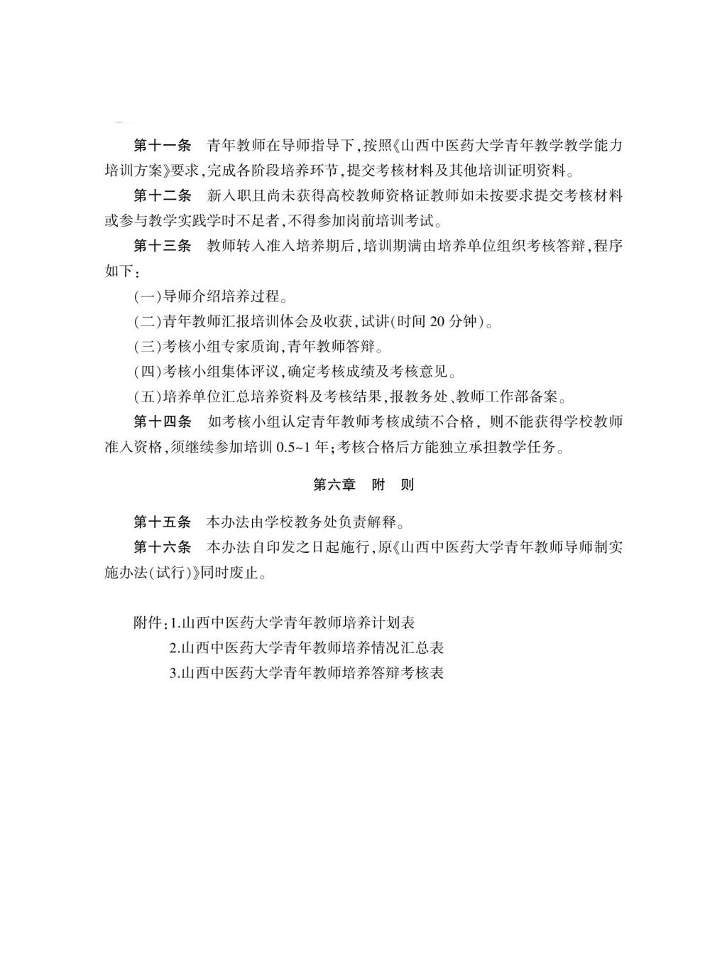
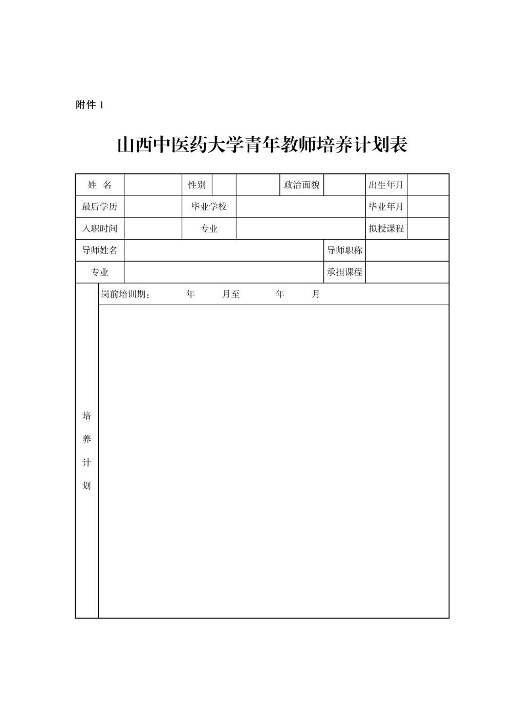
政策法规
规章制度
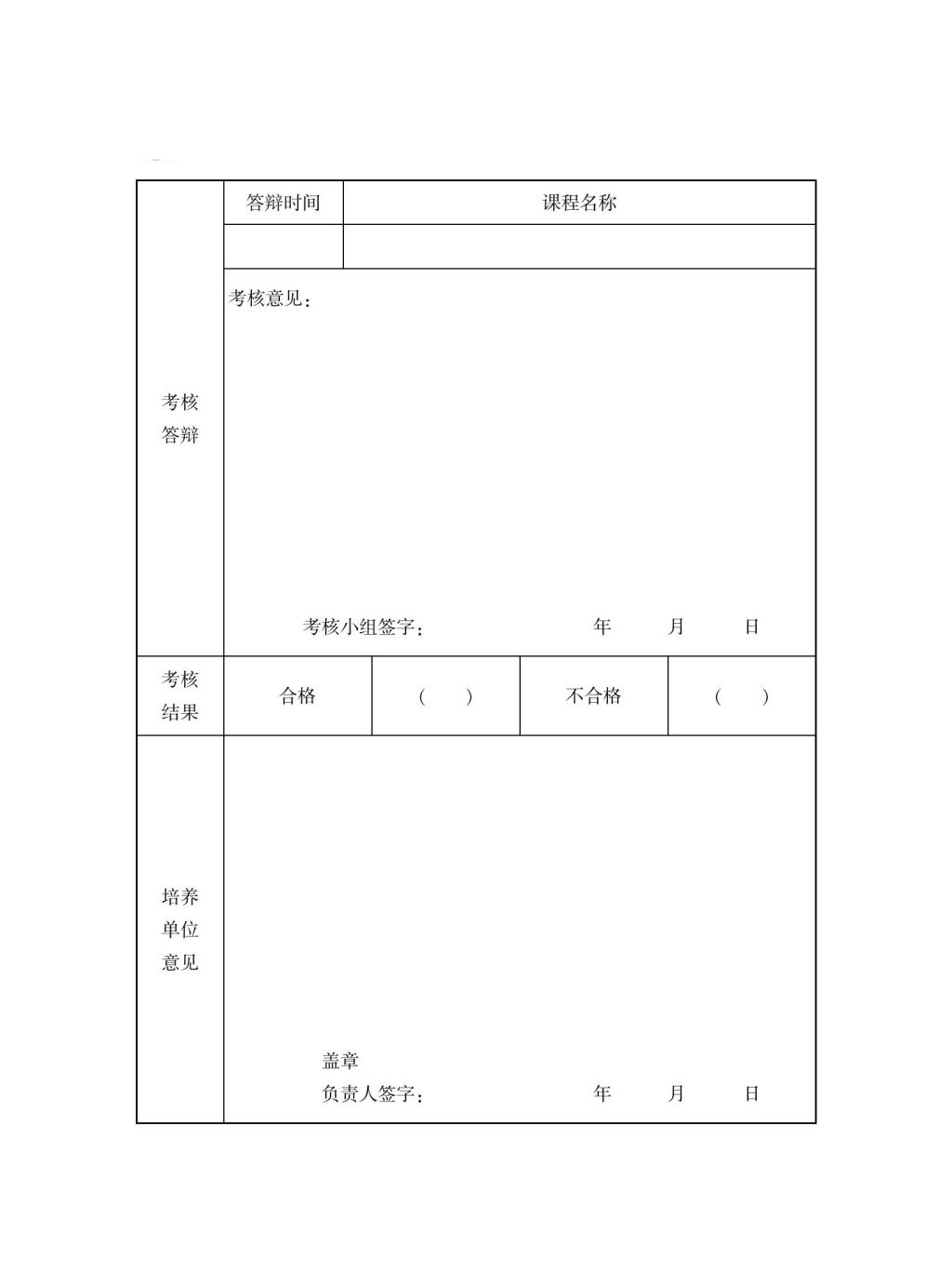
办事指南
工作流程
常用下载
学生常用下载
教师常用下载
您当前所在的位置:
部门首页
->
规章制度
-> 正文
山西中医药大学青年教师导师制实施办法
发布日期:2025-09-12 来源: 点击量:
上一条:
山西中医药大学本科教学外聘和兼职教师管理办法
下一条:
山西中医药大学新入职教师岗前教学能力培训实施方案
map