我校教师团队在第五届教师教学创新大赛山西赛区获佳绩
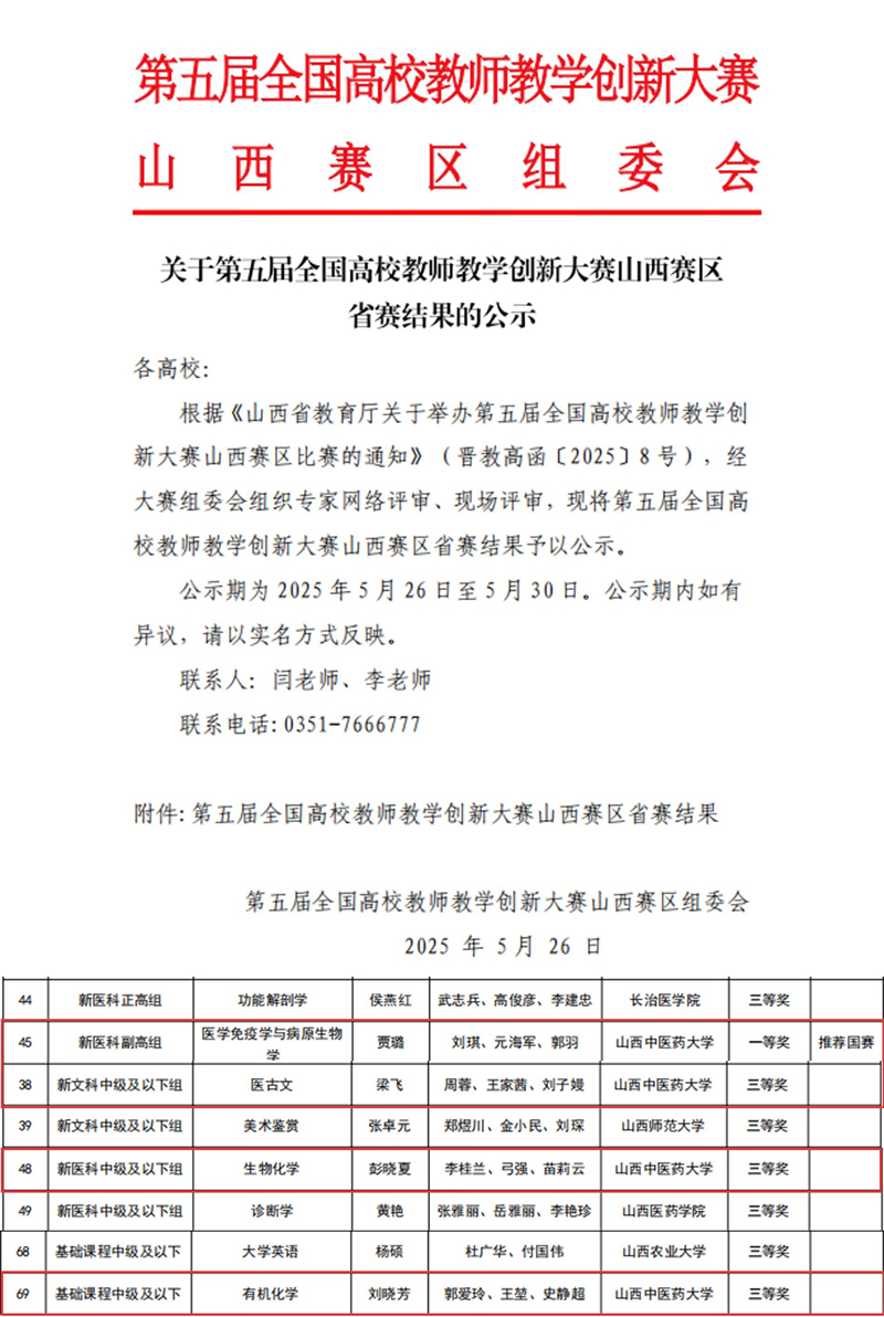
近日,由教育部高等教育司指导,山西省教育厅举办的第五届教师教学创新大赛山西赛区结果揭晓,基础医学院以贾璐为代表的《医学免疫学与病原生物学》课程团队在此次省赛中斩获新医科组副高组一等奖,并被推荐参加国赛,刷新了我校在教创赛中的历史最佳成绩。以刘晓芳为代表的《有机化学》课程团队、彭晓夏为代表的《生物化学》课程团队、梁飞为代表的《医古文》课程团队分别获得新医科组、新文科组中级及以下组三等奖。

为备战省赛,学校于5月组织第五届教师教学创新大赛校赛,通过新医科、新文科、新工科、基础课程进行分组,参赛教师覆盖了11个教学单位,共计49支教师团队参赛,经过激烈角逐,推选出7支教师团队参加省赛。学校邀请中北大学、教学创新大赛国赛一等奖获得者为参赛教师及团队进行一对一专项指导,优化创新报告。
近年来,学校通过举办校级教师教学创新大赛、课程思政教学设计大赛、青年教师教学竞赛等活动,全方位锤炼教师的教学能力与创新能力,将“以赛促教、以赛促创”的理念落到实处,持续深化教学改革创新,致力于孵化更多具有示范性、引领性的教学成果,不断提升人才培养质量。